Welcome to the
WalkMe Help Center
Please log in to continue
Please log in to continue
今後のミーティングに簡単にアクセスし、デスクトップ/モバイルメニューから参加できます。
ホーム画面のウィジェットから、予定されているミーティングを表示して参加します。

Zoomに加えて、WebexやGongなどOutlookカレンダーと統合されている他のサードパーティ製品がサポートされています。
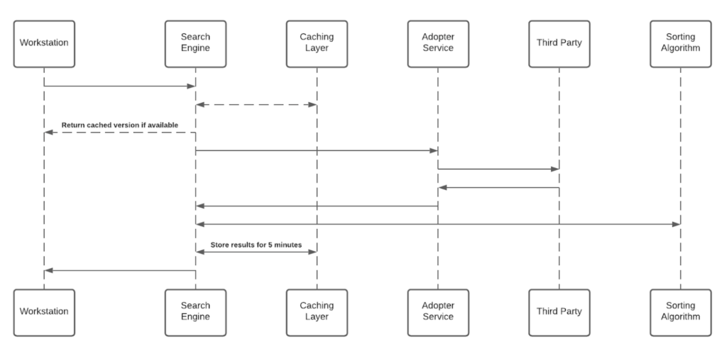
エンタープライズサーチはサードパーティーの統合を使用して"federal search"を実装します。 メニュー内の検索は、NLPエンジンと優れたユーザーエクスペリエンスをサポートするグラフデータベースによって支えられています。
エンタープライズ検索は、個別に検索可能なデータベース上のサードパーティデータのインデックス化は行いません。
検索アルゴリズムを表した以下のシーケンスダイアグラムをご覧ください。

エンタープライズサーチ(およびパーソナライズされたワークスペースのウィジット)を有効にするには、各社員がメニューにサードパーティへのアクセスを許可する必要があります。
許可プロセスにはOAuth2.0プロトコルを使用しています。
メニューに新しいアクセストークンが付与されるたびに、アプリケーションはアクセストークンを暗号化し、更新トークンをリモートデータベースに保存するようにします。
暗号化プロセスでは、最初のブートストラップ時、個々のトークン用に一意のプライベートキー(「salt」)が生成され、ローカルマシンのキーチェーンに保存されます。
saltは交換不可能で復元できません -- 紛失するとアクセストークンが無効になります。
このセキュリティ対策は、極秘データにアクセスする際にIDのなりすましを防ぐために実施しています。
saltの生成と保存の流れを確認するには、図1.1をご覧ください。

サードパーティーのコンテンツにアクセスするには、エンドユーザーの承認が必要です。また主にMicrosoft製品で、組織管理者の承認が必要な場合もあります。
エンドユーザーは、メニューアプリケーションからトリガーされるOAuth2.0同意画面を承認することで、メニューに必要な権限を付与します。
サードパーティーアプリはサードパーティー製品で承認・検証しています。
承認プロセス完了までに、サードパーティーアプリはアクセスを許可し、検索エンジンで使用するトークンを更新してリクエストを確立します。
保存メカニズムの詳細については、上記「サードパーティーへのアクセスとトークンの更新」をご覧ください。
検索エンジンは検索中、アダプターサービスにヒットする前に、トークンインジェクター(リクエストを遂行するために関連するトークンを投入するサービス)を通じてリクエストを転送します。
ローカルのプライベートキーは、HTTPS検索リクエストを介して渡され、ランタイム復号化されます。

エンドユーザーが検索クエリを開始する際、WalkMeエンタープライズサーチは検索フローを開始します。この検索フローは、エンドユーザーの署名フローの一部として、WalkMe IdP統合が割り当てたJWTにより保護されています。

JWTは、ユーザーIDをプロキシし、各HTTPSリクエストを安全に保ちます。
デスクトップ/モバイルのメニューリクエストはすべてJWT検証によって保護されています。






Outlookカレンダーカードが利用できない場合、組織のWalkMeオーナーに連絡し、Console(コンソール)を使用してメニューでOutlookカレンダーを有効にするように依頼します。
統合は、すべてのエンドユーザーで有効になるのではなく、ユーザーとオーディエンスのサブセットにセグメント化されます。 この機能は、統合プロセスを合理化し、ユーザーが作業関連の統合のみを使用していることを確認するのに役立ちます。
メニュー統合をセグメント化するには:
