Welcome to the
WalkMe Help Center
Please log in to continue
Please log in to continue
This article covers the desktop menu's foreground and background updates; auto-update, content publish, update detection, and web-app update.
Tasks that involve networking are core functionality in the desktop menu. The desktop menu uses networking with a sense of care and prioritizes stability over user experience to avoid overloading focal points, such as proxy servers.
The desktop menu displays content that was created in WalkMe's CMS by the organization's content builders.
This content is shipped and distributed over a static JSON file that is deployed on WalkMe's CDN (cdn.walkme.com). The delivery method for the desktop menu is similar to WalkMe Web products.
However, as a desktop application, it has no loading-related observation, such as the "load" web event.
Therefore, content publishes checks are tied to the user usage; the desktop menu will check for content updates as a result of three actions performed by the user:

Not every "check for an update" ended with an actual update. Re-download of the content file will happen only when new content or configuration was published by the content builders.
Below figure describes how the desktop menu pulls the updates and decides if it needs to re-download the content file.
WalkMe content can be segmented per department, attributes, and user actions. Each condition is a hashed string, which in the case of user-related information, is evaluated with a remote server.
Evaluation is as consolidated as possible and sent in batch requests to https://papi.walkme.com/conditions/evaluatedConditions
The desktop menu interface is a web-based solution, based on the React framework. The application comprises of static files (HTML, CSS, JS) that are served from the desktop menu CDN - workstation.walkme.com.
The size of the application is 1.3MB, and it all served compressed as gzip.
The desktop menu loads the web application every boot and manual refresh by the end-user.
The location of the web application is determined by the settings.txt file that was downloaded earlier in the bootstrap process.
The desktop menu collects various events to provide usage reporting on Insights and Menu Dashboard.
Each event is an HTTPS request, in a size of a few kilobytes, and is sent to ec.walkme.com.
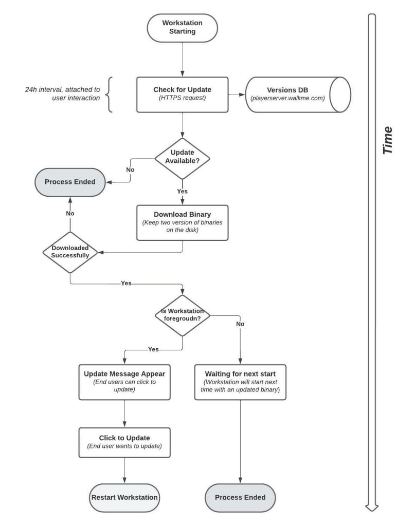
Starting version >1.00 of the Electron-based the desktop menu, an auto-update engine is taking a place to update the binaries, aka the Desktop Menu Container.
The desktop menu container is an Electron-based wrapper that performs low-level tasks such as proxy and network certification compatibility, push notifications registration, windows management, and etc.
The Container maintains the life cycle of the web application, and manages the WalkMe Content update mechanism.
The desktop menu uses Squirrel as an auto-update facilitator, following the industry-standard recommendation by Electron.

The auto-update mechanism keeps two binary versions at a single time to overcome download failures.
Before switching to the newer version, the auto-update engine will hold two completed versions; the current + previous and the new uncompleted version.
Following the completed download, the auto-update version will erase the previous version and will hold two versions; current + next.

Note that v2.1.2 was removed from the file system when v.2.3.0 turned current.
When a new update becomes available, it will be automatically deployed and ready to update your software.
For Mac users without administrative privileges, a notification may appear. This notification is generated by the operating system and is beyond our control. However, in most cases, you do have administrative privileges.

The desktop menu invites users to engage with it by connecting third-party applications, such as SharePoint, Confluence, Jira, and many others.
Any connection is using the network, whether the application is self-hosted or a SaaS.
Connecting third-party applications initiates OAuth2.0, SMAL, or OAuth1.1 authentication flows that are using the network.

Once the connection is established, the desktop menu will query its server to provide the interface with content sourced in the third-party application. Each third-party application generates at least one HTTPS request each time the user brings the desktop menu to the foreground.

Besides the above automatic updates, users can initiate searches in their third-party applications. Each search triggers an HTTPS request that collects the results from the remote servers.