Welcome to the
WalkMe Help Center
Please log in to continue
Please log in to continue
La búsqueda personalizada de Google, también conocida como motor de búsqueda programable, permite a los usuarios crear un motor de búsqueda para diferentes propósitos: su sitio web, blog o una colección de sitios web. Pueden configurar este motor para que busque páginas web en los sitios que se añaden a él.
Esta integración conecta el menú con el motor de búsqueda programable para permitir a los usuarios buscar páginas web públicas directamente desde la búsqueda empresarial del menú.
Busca en el menú de WalkMe páginas web de acuerdo con la configuración del motor de búsqueda programable de Google.

La búsqueda empresarial utiliza integraciones de terceros para implementar una "búsqueda federal". Las búsquedas dentro del menú están respaldadas por un motor de procesamiento de lenguaje natural (NLP) y una base de datos de gráficos que admite una excelente experiencia del usuario.
La búsqueda empresarial no indexa datos de terceros en una base de datos que se pueda buscar de forma independiente.
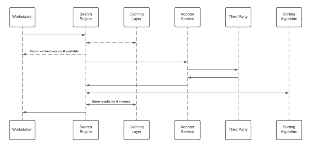
El siguiente diagrama de secuencia describe el algoritmo de búsqueda:

Para activar la búsqueda empresarial (y los widgets del espacio de trabajo personalizado), cada empleado debe otorgar permiso al menú para acceder a servicios de terceros.
Cada vez que se otorga un nuevo token de acceso al menú, la aplicación cifrará los tokens de acceso y actualización y los almacenará en una base de datos remota.
El proceso de cifrado incluye una clave privada única ("salt") que se genera para cada individuo en el primer arranque y se almacena en el Keychain de la máquina local.
La sal es irreemplazable y no se puede restaurar: perderla hace que se anulen los tokens de acceso.
Esta medida de seguridad se está tomando para eliminar la suplantación de identidad al acceder a datos de alta sensibilidad.
Consulta la siguiente imagen para revisar la generación de sal y el flujo de almacenamiento.

Las aplicaciones de terceros están siendo aprobadas y verificadas por productos de terceros.
Al final del proceso de concesión, las aplicaciones de terceros proporcionan tokens de acceso y actualización que son utilizados por el motor de búsqueda para establecer las solicitudes.
Consulta la sección Acceso de terceros y actualización de tokens anterior para obtener más información sobre el mecanismo de almacenamiento.
Durante la búsqueda, el motor de búsqueda reenvía la solicitud, antes de llegar al servicio del adoptador, a través del Inyector de Tokens; un servicio que inyecta los tokens relevantes para completar la solicitud.
La clave privada local se está entregando a la solicitud HTTPS de búsqueda para el descifrado en tiempo de ejecución.

Cuando un usuario final inicia una consulta de búsqueda, la búsqueda empresarial de WalkMe inicia un flujo de búsqueda que está protegido por un JWT asignado por la integración de WalkMe IdP, como parte del flujo de firma del usuario:

El JWT está actuando como proxy de la identidad del usuario y manteniendo cualquier solicitud HTTPS segura e individual.
Todas las solicitudes de menú están protegidas por una validación de JWT.




Las integraciones se pueden segmentar a un subconjunto de usuarios y audiencias, en lugar de activarse para todos los usuarios finales. Esta función optimiza el proceso de integración y ayuda a garantizar que los usuarios solo utilicen las integraciones que son relevantes para su trabajo.
Para segmentar una integración de menú:
