Welcome to the
WalkMe Help Center
Please log in to continue
Please log in to continue
In order to provide more flexibility, and opening the Enterprise Search to new capabilities, we have created the Integrations Search API. Integrations API is the way to integrate 3rd party search results into the desktop menu Enterprise Search.
The Integrations Search API allows you to connect integrations to the Enterprise Search so that you will be able to add search capabilities control the experience on the desktop menu.
This article introduces the desktop menu - Integrations Search API.
3rd-party integrations add two main capabilities to the desktop menu-
In order to create a new integration connected to the Integrations API, two-steps are required-
Both flows will be explained in this document.
In order to create a new integration, it will be required to provide WalkMe with the following parameters:
|
Parameter |
Description |
| apiUrl |
End point to that the desktop menu services will send the search query request. Required |
| apiKey |
Your service unique identifier authenticates the request source. Required |
| System GUID |
Located in the desktop menu app Settings > About screen. Required |
| appDescription |
One-liner description for the app, that will appear to users in the Integrations page. Example to a proper format- “Search through Google Drive files directly from the desktop menu.” Required |
| customName |
Name of the integration, that will appear on the Integrations page, search results and app's filter. Required |
| customImage |
URL of the icon that will appear on the Integrations page, search results and app's filter. Required |
For creating a new integration, reach out to your Customer Success Manager with the parameters listed in the table above, and the relevant System GUID.
In the future this capability will be added to the WalkMe Console and will be managed by the system admin.
As described below in a. figure below, the setup flow starts in DB (in the future will be done in Console). After providing us with the setup parameters, we test the integration to make sure that we get a proper response.
This test will be done with a “dummy user” created on our side. It does not require any configuration or setup on the external service side, since it will be a regular search query call that will indicate whether the flow was completed successfully.


Trigger for the flow is- end-user searches for something in the desktop menu App.
An API call will be generated to the API Endpoint (URL) with the API Key provided, according to the following conditions-
Once this search query is triggered, Integrations Search API will send a search query call with the parameters.

Sent from Integrations API:
POST <apiURL>/(search)Content-type: application/jsonHeaders:{ Authorization: <apiKey>}Body:{ "user": "user@email.com" "system": "652c91b1ec444c76a313a68f69478b93" "env": "prod" "term": "itay"} |
|
Parameter |
Description |
| user | User's email |
| system | System GUID- a 32 characters string |
| env | Type of the desktop menu environment. Available values-
|
| term | Search query that is being typed in the desktop menu App |
Sent to Integrations API (as a POST call):
Body:[{ "id": "b2f8510d-9547-4d53-978f-6fc24371c113", "title": "Creating a user", "description": "WalkMe does not collect personally identifiable information (PII) other than IP addresses in logs for security purposes, end users' approximate geolocation (country and city in which they are located) and masked IP addresses for the ongoing operation of the WalkMe system.", "mimeType": "Answers", "externalType": "Article", "created": "2022-01-30T14:35:16.57Z", "modified": "2022-01-30T14:37:07.40Z", "source": "confluence", "category": "Gitlab Service User creation and configuration", "detail": "Account Management", "relationaltime": "2022-01-30T14:35:16.57Z" }}] |
| Attribute | Type | Description |
| id | String |
The unique identifier of the item. Required |
| title | String |
The name of the item. Required |
| description | String |
The description/summary of the item. If populated, the search result title will be displayed in bold, while the description will be displayed beneath. Optional |
| link | URL |
The URL to access the item once clicking on the search result. Required |
| mimeType | String |
The filter category in which the item should be displayed. It needs to be an exact match, of one of the following options appear in this list-
Required |
| externalType | String |
The item type. For example- Article, Dashboard, Case, etc. If populated, it will be displayed on the item next to the integration name. Optional |
| created | Date Time |
The date and time item was created. This parameter is not displayed on the UI, but is used for sorting purposes. Optional |
| modified | Date Time |
The date and time item was recently updated. This parameter is not displayed on the UI, but is used for sorting purposes. Optional |
| copy | String |
If populated, will display a copy button on the search result. By clicking on that button, it will copy the text provided (item link, name, ID, etc.). Usually it is populated with the item's link. Optional |
| confidence | Decimal |
Parameter to be used to display accuracy of the response (in percentage). If populated, It will be displayed on the search result UI. Optional |
| source | String |
Display the source of the response (for example - Confluence). It will be displayed on the search result UI next to a magnifying glass icon. Optional |
| category | String |
Parameter to be used by Ask-AI, to display the category of the article (“bread crumbs”). If populated, It will be displayed on the search result UI above the title. Optional |
| poweredBy | String |
If populated, It will display a note on the search result UI on the bottom right. Notice that when populated, the integration name and icon will not be displayed on the result. Optional |
| detail | String |
If populated, this data will be displayed on the search result UI (after the integration name and externalType). Optional |
| relationalTime | Date Time |
If populated, this data will be displayed on the search result UI, at the end of it. Will display a relational time according to the date provided VS current time (for example- 3 days ago). Optional |
Restrictions
String fields are restricted to 255 characters.

Though in most cases the flow will result in a "HTTP 200" response with a plain text ok indicating that the search results were displayed successfully, we will need to prepare for scenarios where attempts to send search results will fail.
The errors appearing in this section are being generated on the Integrations API side, and should indicate as accurately as possible the cause for the error.
The API response may throw errors (“HTTP 400”) when receiving malformed requests, when utilized keys that are no longer valid, or when something truly exceptional prevents it from making it through to search results.
|
Error |
Description |
| invalid_structure | Typically indicates that the received request is malformed — perhaps the JSON is structured incorrectly, or the message text is not properly escaped. The request should not be retried without correction. |
| api_key_invalid | Indicates that the API Key being addressed either do not exist or are invalid. The request should not be retried without API Key modification. |
| api_url_invalid | Indicates that the API URL being addressed is invalid. The request should not be retried without API URL modification. |
| title_invalid | Indicates that the title, which is a mandatory value, was not sent or is not within the characters restrictions. |
| link_invalid | Indicates that the link, which is a mandatory value, was not sent or is not within the characters restrictions. |
| mimeType_invalid | Indicates that the mimeType, which is a mandatory value, was not sent or is not within the characters restrictions. |
| id_invalid | Indicates that the ID, which is a mandatory value, was not sent or is not within the characters restrictions. |
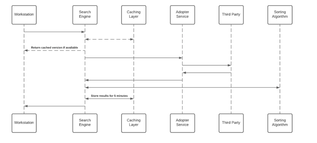
The Enterprise Search uses 3rd-party integrations to implement a "federal search". Searches within the desktop menu are backed by an NLP engine, and a graph database that supports a great user experience.
The desktop menu Enterprise Search doesn't index 3rd-party data on an independently searchable database.
See below sequence diagram describes the searching algorithm:

To ensure the desktop menu ServiceNow integration works correctly, customers need to allow list the following IP's: